
勤め人から自営業になって(あと少しで)2年。
またもや年金の支払いがやってきます。(初回は2年分を前納した)
当時、「初回ゆえに(前納の場合は)口座振替もカード払いもできない」という仕組みに不条理さを感じたわけですが、今回は年金事務所から事前案内の封筒が届きました。
(さすがにグチグチ書いただけあって切り替えが必要なことは覚えていて、そろそろ手続き方法などを調べようかな。。。と思っていたところにちょうど届いた)
なお前回のはこれ。
まぁ前回も書いたとおり割引率を考えれば2年前納以外の選択肢はないわけで、今回届いた書類を見ながら少しでも安くしたいと悶々とした記録をグチグチ書いていくのであります。。。
相変わらず紙書類の手続きだけ
返信用封筒などすべて入っており、届いた書類に記入してポストに投函するだけで済むようになっています。いつものパターンですが、電子申請はできないようです。(少なくとも送られてきた書類の中には電子のデの字も見当たらない)

できれば名前とかはあらかじめプリントしておいて、署名してカード番号などを追記するだけで済むようにしてもらえればよかったんですけどね。
カードのほか、口座振替の書類も入っていましたが、今回はカード納付にするためこちら↓だけを使います。

前納は4月末に一括でカード会社から立て替え納付されるが土日の場合は?
ところで、前納の場合は全額が4月末に一括納付されることになっていますが、2022年4月30日は土曜日です。

社会一般の話として、支払いの〆切が土日にぶち当たった場合は〆切が休み明けまで延びることが多いですが、年金の場合も同じなのでしょうか?
実際に国民年金の「紙の納付書」での支払いはそのようになっています。口座振替についても金融機関の事務が土日は止まっているため、同じように翌営業日処理されています。
さて、24時間休みなく動くクレジットカードの場合、どうなるのでしょうか?
下の通り、カード納付約定によれば「月末が非営業日の場合」はやはり翌月第一営業日の納付となっています。
となると、2022年はカード払いであっても5月2日納付となってしまうのか・・・

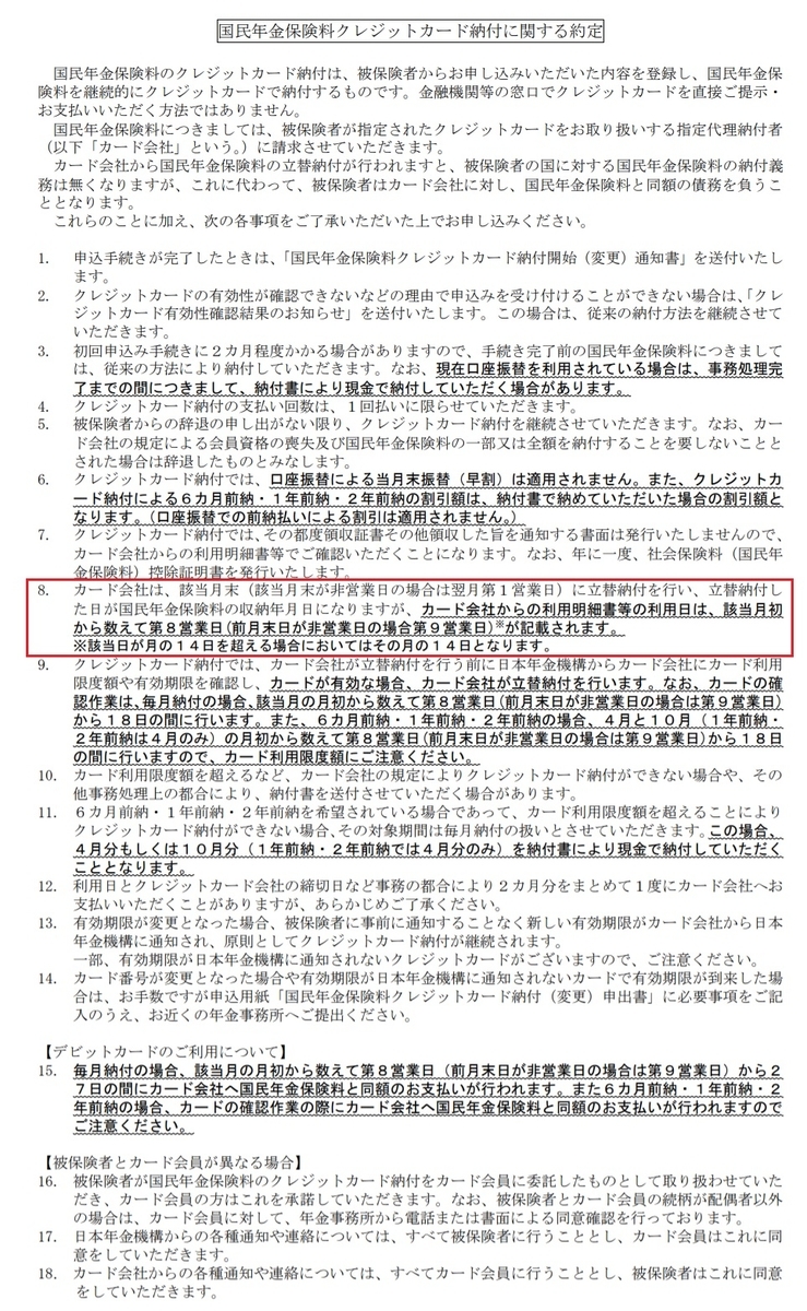
第8営業日云々・・・など色々書かれていて最初はナンダコリャ?イマイチよくわからないけどまぁいいかと・・・と思ったのですが、5月にずれ込んだらカードのポイントキャンペーン(4月分)が適用されないんじゃ?とか、カードの有効期限(※)が気になる人もいるかもしれないので、年金機構と地元の年金事務所に問い合わせてみました。
※実際自分のカードは2022年4月末が有効期限で、仮に更新されず5月の利用になってしまうと支払いができない。また、更新されてもその通知が年金機構に届かない、もしくは遅れて届くようなことがあった場合も同様に困ったことになる可能性がある(上記の約定の13番を参照)。
カード払いは4月末ではなく、実質的には中旬に行われる
いろいろ聞いたのですが、かいつまんで言うと
・4月中旬にカード枠から約38万円がリザーブされる(当月の枠が減る)
・5月2日にカード会社から年金機構へゼニが納付される
という流れになります。
この結果、
1.クレジットカード明細には利用日として4月中旬の日付が記入され、
2.年金機構からの領収書には納付日として5月2日の日付が記入されます
(ただしカード払いなので、実際には「年金機構からの領収書」は発行してもらえない。領収書が存在するとすれば、我々ではなくカード会社宛に発行するイメージ。とはいえ、税申告用の証明書はちゃんと出るので実害はないと思う)
なるほど、そういうことか。
※「4月中旬」という表現は8営業日云々を言い換えたものです
この利用日と納付日との日付の違い、というか認識が正しくないとどのような実害が出るのか、具体例で考えてみます。
50万の枠があるカードで月末が締日、支払いが翌月25日だったとします。
2022年3月中に12万使い、4月4日に10万使ったとします。
すると4月中旬の段階では、カードの残枠が50万-12万-10万=28万になります。
4月25日にカード会社へ3月分12万の返済が行われ、カードの残枠は40万に回復します。
この状態のカードで年金約38万円を支払おうと考えると、どうなるか。
支払いが本当に4月末であれば40万円の残枠があるので問題ありませんが、上記の通り年金に関する我々とカード会社との間の関係、つまりカード利用日は4月中旬になるので、その時点では28万円しか残枠がなく、カードが限度額超過で利用できません、という状態になってしまいます。
まぁ、このへんの仕組みがイマイチ理解できない、といった場合でも、結論としてはカード会社と我々の間では「4月中旬に年金の支払いをした(カードを利用した)」ということになるので、上のほうで心配したポイントやカードの有効期限問題は発生しない、という理解でイイかと思います。(ただ、カードの残枠が常時カツカツな人は注意が必要)
ねんきんダイヤルと地元年金事務所の反応と
「24時間365日使えるクレジットカードでも、会社の営業日というのに影響されるのか?」といった問い合わせをしたのですが、それに対するそれぞれの回答はこんな感じでした。
「納付日はカードが使えるかどうかではなくカード会社の営業日と書いてあり、2022年は5月2日になる。それは間違いない。」(ねんきんダイヤル)
「カード会社から機構への納付は5月2日になるかもしれないが、お客様の利用日は4月中旬になる」(地元の年金事務所)
ねんきんダイヤルのほうは話しぶりが頼りなく、約定の字面を読み上げているだけのような回答で、どちらかというと地元の年金事務所のほうが機構、カード会社、我々加入者の3者の関係を理解した適切な回答が得られました。
カード会社と年金機構のカネのやりとりの日付なんて加入者に関係ないし、何でそんなどうでもいいようなことを書いてあるの?という感じだったのですが、考えてみればそれが約定というものなのでしかたありません。(この約定は我々と機構だけでなく、カード会社も含めた3者での取り決めだから)
P-ONEカードの1%引きで支払いをする
さて、実際にどのカードで支払いをするかですが「入会キャンペーンでなんでもポイント5倍!」的なキャンペーンに乗った場合を別として、どこもお得な割合は1%前後で大して変わりません。なので、多少は愛着のあるポケットカードのP-ONEカードで支払うことにしました。
P-ONEカードのいいところは自動的に請求額から1%割引になるため、付与されたポイントを何に使おうか? などと考えるような面倒がないことです。(あと一応別途0.3%のポイントがついてくるけど、ほとんど貯まらないのでいつも忘れてしまう・・・)
国民年金や税金の支払いがポイントや割引の対象になるの?という点は気になりますがポケットカードでは対象になる旨、明記されています。(たぶん、ほとんどのカードではポイントそのものは付くと思うけど)

ちなみに申込書にはクレジットカードを選択する欄がありますが、P-ONEカードという区分はありませんでした。
といっても上記の通りP-ONEカード側でポイントがつくと説明しているくらいなので使えないわけではありません。
この場合は国際ブランドを選択することになり、自分の使っているのはマスターカードのブランドマークがあるP-ONEカードなので、21.Masterに○をつけます。
(年金機構が言うには、使えないカードもあるだろうけど把握していない、とのこと)

楽天カードは死んだ模様
なお、よく使われる楽天カードは公共料金等のポイント付与について2021年より改悪されて0.2%になっています。
楽天はアフィバラマキをしているので、各アフィサイトには「楽天カードで国民年金を払ってポイント大量ゲットだぜ!」みたいな記事がいっぱい残っているかと思いますが、乗せられないようにしましょう。

前回の自分の支払い資料を基に楽天カードでどれくらいポイントがつくか具体的な計算をしてみると
2年分前納額383,210円
->ポイント付与は500円単位なので210円を切り捨てて
383,000円÷500円=766ポイント
となりかなり厳しいことがわかるかと思います。
カード払いではなく口座振替にすれば1250円安くなる、というのは2年前の記事で書きましたが、楽天カードでの支払いでは(1ポイント1円とすれば)それより条件が悪くなっています。
なお、楽天に悪意があるように思えるかもしれませんが、他意はありません。
上記のポイント制度変更も2021年3月1日付でリリースして同年6月1日からの適用ですので、少なくとも2021年に年金を前納した場合は(前述の通り4月中旬が利用日となるので)制度変更前のルールでポイントが付与されているはずで、楽天側もそんなにあこぎなことをしているようには感じません(少なくとも短期的には)。
今後のカード払い
今回自分が利用したP-ONEカードだっていつ制度改悪がされて割引がなくなるか、わかったものではありませんので注意が必要です。
これが改悪された場合、手持ちの他のカードでは
・Yahoo!カードで1%のTポイント付与
・ライフカードで通常の3倍(1.5%)のサンクスポイント付与(4月が誕生日月)
という選択肢を用意しています。
40万近くを一気に払うので、本当は何らかの大型キャンペーンに乗って支払いを済ませるべきなのでしょうが・・・最近はキャンペーンも上限が低く設定されているものが多く、なかなか難しいところです。